Here are a few examples of work I've done.

Music projects I've been involved with


Medora Original Motion Picture Soundtrack
Contributed original song, "Small Town"

Early Aughts: Mouths
Contributed original music, engineering and mastering.

the Press Delete: Small Town
Original music & artwork. Engineering, mixing and mastering.

Early Aughts: Digital Natives
Contributed original music. Production, mixing and mastering.

Terminal Buds: Vol 1
Contributed orginal music. Mastering.

Rob Kenagy: Flop
Mastering.
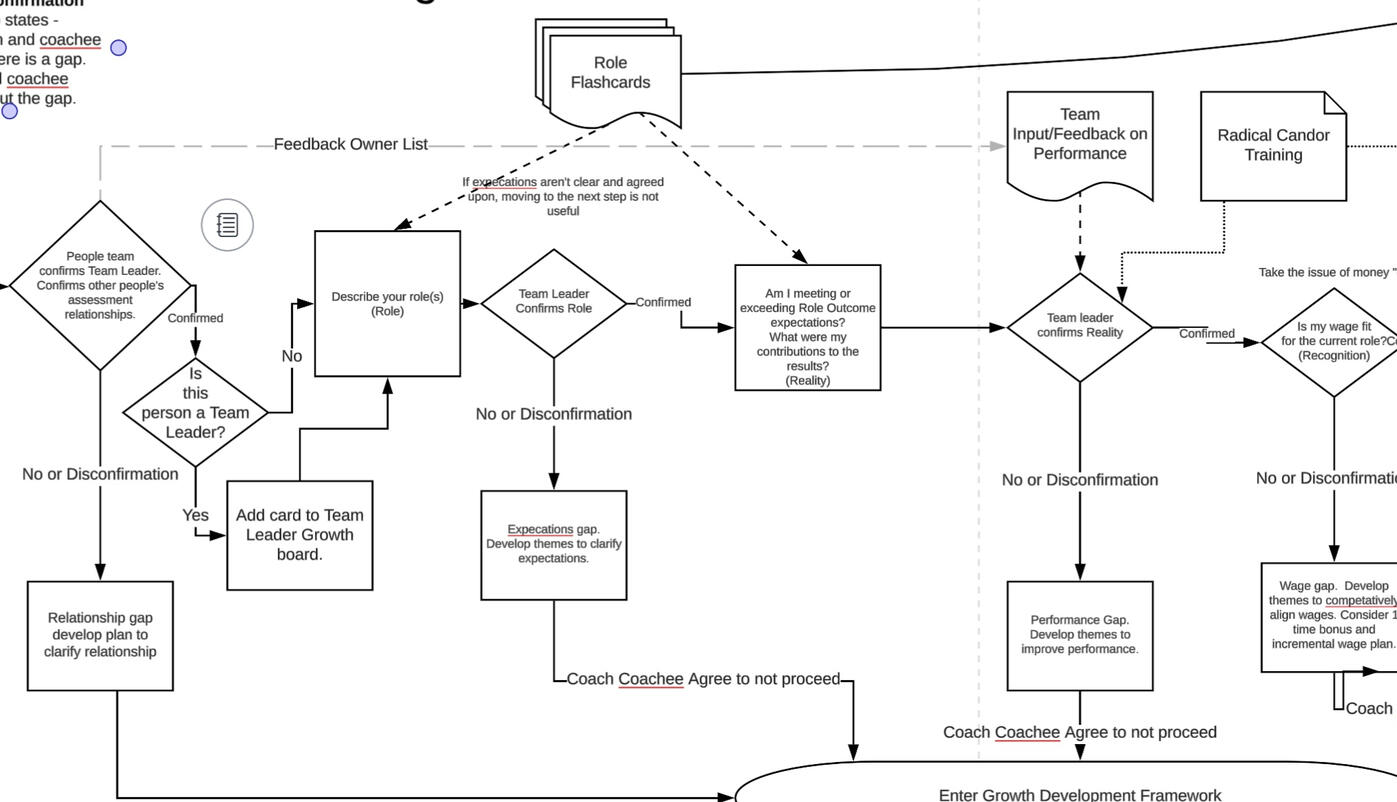
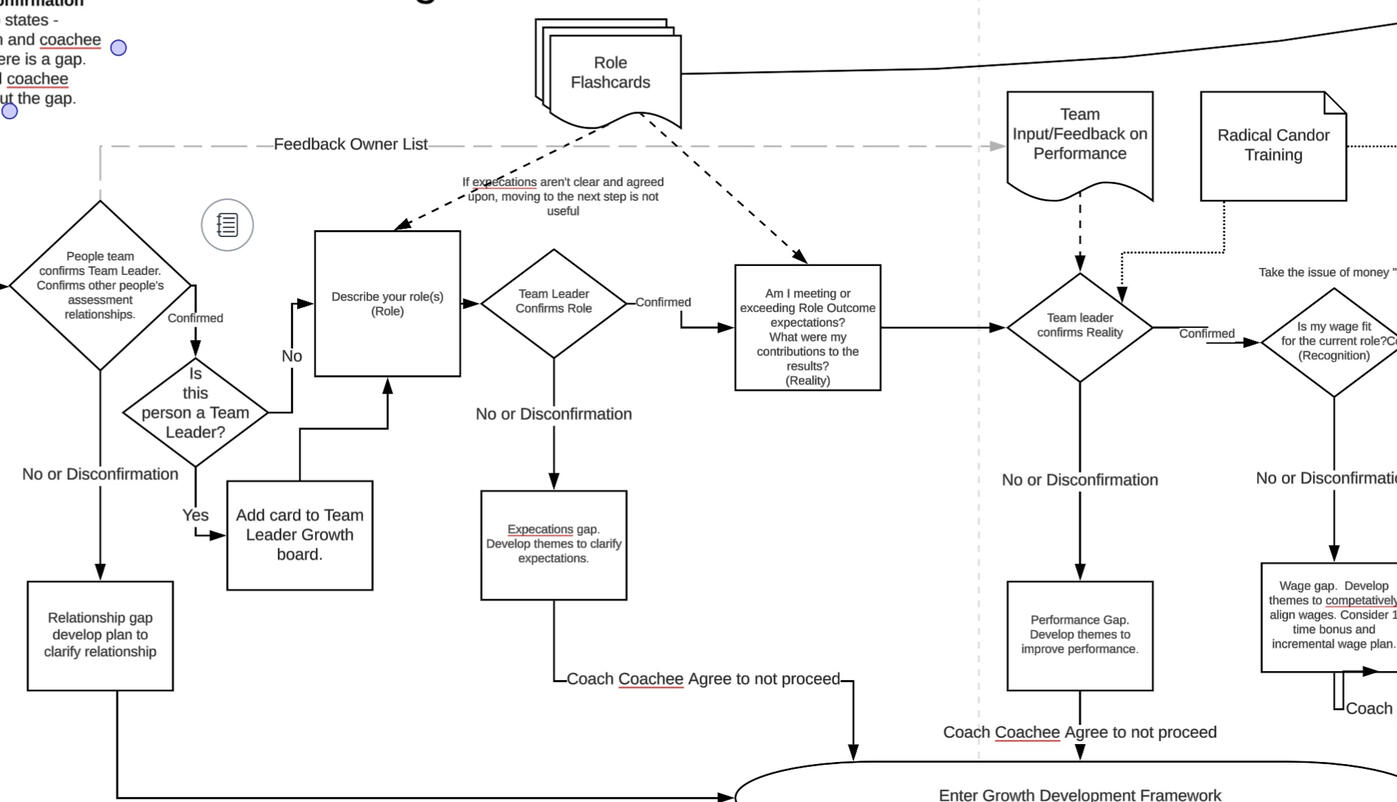
From gridlock to "go", how applying lean manufacturing techniques to an HR process helps performance evaluations start moving again.

The Problem
An organizations annual performance evaluation process is a constant source of pain and frustration for managers and team members.
+An evaluation may take months to complete, being out of date before it's delivered.
+Manager-to-manager process variations allow unwanted people bias
+Manager workload becomes unbearable as they try to manage normal day to day operations
+Hand-offs between cross-functional teams (Ops, HR, Finance) caused collisions, lost/missing paperwork
Mapping The Process
Over the years, many “improvements” had been made to the evaluation process, but as Eliyahu M. Goldratt explains in The Goal, any improvement made away from the bottleneck is not a real improvement. To create lasting change, we needed to visualize the intended process and identify the true bottleneck.After several days of mapping and drawing, the team began to see the gaps between the intended process and how it was actually operating.By creating a clear future-state process map, we established the standard for what we aimed to achieve. We could now truly run the process in a controlled manner, allowing bottlenecks to emerge.
Exposing a problem on the first cycle
Using Lean techniques like demand leveling and visual management, we built a Kanban board with lane-level WIP limits and defined a standardized work approach. It didn’t take long for the first issue to surface.On kick-off day, as the team gathered around the board, our very first card became blocked in the initial lane. The team member wasn’t sure about their manager alignment and couldn’t complete the self-evaluation form. That moment revealed our first real problem.
Locking in improvements
Cycle after cycle, we found bottlenecks, blockers and improvement ideas. Cycle after cycle, we updated our Kanban board, adjusted our standardized work, and applied our new process to the very next evaluation.No need to wait until next year to try and improve, or re-train our managers - we were able to immediately benefit from our lessons learned the very next day.
Going Digital
After multiple improvement cycles, we were ready to build a system that our hybrid, geographically distributed workforce could use. By combining Cognito Forms, MS PowerApps, Trello, and O365, we created a visual tool that leveraged digital forms, checklists, and automations. This flexible stack made it easy to keep refining the process, cycle after cycle.

Mapping the process helped align leadership on the expecations.

Whiteboarding the Kanban board allowed us to stay flexible as we learned.

After several iterations a more permanent board was developed, which included a process improvement backlog. Notice the pink post-It notes on the right. Each note represents a process improvement implemented.

Moving the board digital was necessary to support an increasingly hybrid workforce. Keeping it flexible and easy to update was a key requirement, which is something Trello is very good at.
Lean Principles at Play
Visual Management
Heijunka - Demand Smoothing
Never Pass Bad Quality Down Stream
Standardized Work
Root Cause Analysis, Permanent Fixes
Smaller batch (quarterly vs annual)
TL;DR
Applying Lean Manufacturing techniques to a painful HR process exposes hidden problems and enables permanent corrective actions, reducing manager workload and improving team member satisfaction.
Visually mapping each step helps align cross-functional leaders around what's most important - customer value.

The Problem
Your team is made up of smart people who are focused on solving problems and executing within their own part of the business. But that focus can lead to siloed thinking, causing leaders to make decisions that unintentionally create issues elsewhere.When leaders passionately pull resources and attention toward fixing problems in their own area, they may actually hinder performance in other parts of the organization, ultimately slowing the overall flow of value to the customer.
Getting Everyone on the Same Page
Value-stream mapping sessions create a safe space for teams to learn, debate, and align on how the business truly works end-to-end. When everyone is looking at the same page on the wall, functional competitors become value-creating partners.Every time I run one of these workshops, I hear the same thing: “Wow, I had no idea it was this complex.” That’s when I know we’re making real progress.
Deep diving the process
Sometimes a value-stream workshop serves as a powerful alignment tool; other times it’s only the beginning of a longer journey. As teams uncover bottlenecks, they often move into more detailed process mapping. This deeper exercise helps the team dig into the issues and creates a working visual that supports fast alignment, learning, and improvement.
Using A3 Thinking to focus in on a singular issue
A problem has been identified and the team is ready to take action. Now what?A3 thinking, developed at Toyota, is a framework for teaching teams to think scientifically. By using A3s, teams can clarify the problem scope, align on desired outcomes, and run fast-fail experiments. This approach not only leads to a stronger future state but also develops a team of world-class problem solvers along the way.

Visualizing how technology supports your value-stream is a fantastic way to help make broad software decisions.

Using post-it notes on a wall can be a low tech way to visualize your value-stream.

Inviting interaction with the VSM is a great way to engage the team.
TL;DR
Value-stream mapping, process mapping and A3 thinking work together to clarify pain points, align teams around strategic objectives, and develop the skill of disciplined problem solving in your organization, leading to lasting improvements.
A production bottleneck requires a food manufacturer to coordinate problem solving efforts cross-functionally.

The Problem
Palletizing was a major pain point in the production flow, and the team needed a fast resolution. Labels were missing or wrong, shrink wrap was poorly applied, and product was getting damaged. Was it an IT issue? An equipment issue? A production issue? Finger-pointing and passing the problem around weren’t moving us forward.
VSM: Getting Everyone on the Same Page
A geographically split team had fallen into siloed thinking, but bringing everyone together for a value-stream mapping session began to break those walls down. Mapping the entire stream provided the context and alignment the team had been missing and shifted the dynamic from “us vs. them” to “all of us vs. the problem.”For many team members, it was the first time they had ever seen how the business operated beyond their own area.
Process Mapping & Pain Point Assessment
Process mapping helped us dive deeper and truly understand the current state. A Pain Point Assessment began to engage people by fostering discussion in a safe and focused way. This approach allowed us to address disagreements and encourage healthy debate, which is essential for creating alignment.
FMEA helps us find the top 3
After extensive work, we developed 18 clear, agreed-upon problem statements.
So, where do we start?
Conducting a Failure Mode and Effects Analysis (FMEA) helps us prioritize these problems based on risk and impact. From this process, three critical issues rise to the top, ready to be addressed using A3 thinking.
Using A3 Thinking to focus in on a singular issue
After all that work, we’ve reached the starting line. The A3 process guides the problem owner through a disciplined approach to problem solving. It clarifies goals and targets, maps the future state, and ensures a high-quality, long lasting outcome.

We started by mapping out the Value Stream - this was the first time that several team members were exposed to how the business worked outside of their area.

Doing a deep dive on a specific process allowed us to collaborate and expose known pain points.

Using FMEA helped us prioritize issues by business impact and risk. This fact based approach helped us ensure we weren't just focusing on the loudest voice in the room.

Each problem has it's own A3, ensuring the problem owner addresses the issue in a disciplined, scientific approach.
My Role
Value Stream Facilitator
Business Analyst
A3 Facilitator
TL;DR
Utilizing VSM, Process Map, FMEA and A3 helped an organization understand and overcome a painful and costly production process.
A national beverage company needed faster access to product lot information.

The Problem
Rapid growth as a beverage producer, combined with a distributed co-manufacturing model, created lot number fragmentation, duplication, and poor information flow. Tracking product by lot often took weeks and could not be done with complete reliability leaving the organization exposed to significant risk.
Understanding the Process
Because the organization was highly distributed, outsourced, and remote, no one fully understood how the process worked—or how to change it to support lot number tracking.
After interviewing leaders in operations, logistics, fulfillment, and finance, a clear problem statement and scope emerged. We finally knew where we wanted to go—but where were we now?
Using A3 and process mapping techniques, we created a map of 10 key data flows and 12 critical process steps spanning 6 co-manufacturers and 5 third-party warehouses. This provided a clear view of the complexity we were facing.
EDI Implementation Replaces Manual Processes
To achieve the desired future state we needed to complete inventory transactions faster than the current email and spreadsheet system would allow. Implementing strategic EDI documents would not only give us lot number accuracy, but improve the overall accuracy and data timeliness, allowing for financials to be reported sooner.
Project Management Challenges
Managing a project with three work streams, two technology vendors, and nine partners is no small task. Clear, easy-to-understand visuals and strong communication skills helped the team keep work on track with minimal frustration. Leveraging Asana’s Gantt, Kanban, and list views provided a simple yet flexible way to manage the workflow effectively.

Drawing up the current state process map was an essential step, not only for my understanding, but for bringing the entire cross-functional team along.

Creating a future state diagram allowed us to quickly get the EDI partners and integrators all working towards the same goal.

Using Asana allowed easy, visual management of not only the main project, but each of the sub-projects.
My Roles In this Project
Project Lead
A3 Facilitator
Business Analyst
EDI Specialist
A young, enthusiastic IT team needs coaching and direction.

The Problem
Rapid growth as a beverage producer, led to an IT team that was left constantly putting out fires.
Visualizing The Work
Deploying effective work management methods was a critical early step. Visualizing tasks and establishing Scrum rhythms helped the team reduce unnecessary meetings and create time-bound objectives that were easier to manage. By applying Kanban techniques, we lowered the team’s work in progress (WIP), ensuring focus on finishing tasks before starting new ones.
Service Delivery, Security and Projects
For this team, it was most effective to break the work into three categories: Risk Management, IT Service Delivery, and IT Projects. This structure allowed us to set clear targets and objectives aligned with business priorities.
Breaking down the work in this way also gave leadership better visibility into how IT was enabling business objectives, making the connection between technology and strategy more transparent.
Vendor Management
Small IT teams often rely heavily on vendor performance, and this team was no exception.
Collaborating with vendors to clarify services, define Service Level Objectives (SLOs), and establish performance metrics was essential. These steps not only helped vendors deliver at their best but also ensured their work was directly connected to overall business goals.

A risk assessment helped them quickly sort through the risks they needed to manage vs the risks that were acceptable by the business.

Whiteboarding the Kanban board allowed us to stay flexible as we learned.
My Role
Strategic Facilitator
IT Coach / Consultant
A furniture manufacturer relied on MS Access for key Shop Floor operations. It worked great until it didn't.

The Problem
Over two decades, a DIY IT team built dozens of MS Access applications to support critical business functions such as Product Engineering, Production Scheduling, and Assembly. When that team moved on, operations were left with a support nightmare, unable to even upgrade a computer without risking the loss of access to essential processes.
Developing a plan
With more than 30 MS Access applications to upgrade, we followed a structured prioritization process. Unnecessary applications were eliminated, essential functionality was migrated into the ERP system (Infor Syteline), and custom solutions were rebuilt on modern platforms such as Azure with Blazor, while BarTender was implemented for label printing.
Going to the Gemba
The Lean principle of “going to the gemba” was essential. Spending time on the shop floor, observing work firsthand, and respectfully asking why things were done a certain way. This approach helped us build trust with users and design solutions that were intuitive and required far less tribal knowledge to operate.
Unlocking Improvement Ideas
As we gained the trust of the production team many improvement ideas were shared and implemented, making the process better than we found it.

Dozens of Access applications ran key engineering, production and shipping functions. These apps created a significant risk and needed to be replaced.

Using an A3 approach allowed us to navigate a complex migration in a way that the production team found easy to understand.

Taking a phased MVP approach helped us build trust with the team, deploy with minimal disruption and learn as we went along.
My Role
Account Manager
Business Analyst
Project Lead
A3 Owner
Agile/Lean Principles at Play
Go, Ask Why, Show Respect
A3 Thinking
MVP Approach
A low tech customer requirement created a challenge for this mid-sized manufacturing team.

The Problem
A Tier 1 customer had a low-tech requirement: every order required a customer-generated, pre-printed label to be physically attached to each product. These labels were only available as PDFs from the customer’s website and contained order data that wasn’t accessible in any other format.As a result, the manufacturing process relied on printing hundreds of labels and manually matching them to products. The process was error-prone. Lost, missing, damaged, and duplicate labels were common. Each day the team spent 4 - 6 hours printing, sorting, and applying labels.
Low-Tech MVP to High-Tech Integration
With no leverage to influence the customer’s process, we had to work within the constraints - PDFs manually downloaded from a portal.
After several experiments, we landed on an unconventional approach: an RPA tool to automate label downloads, paired with a PDF-scraping method to extract label data and generate an XML/PDF set. What began as an experiment evolved into a fully integrated ERP and MES solution.
This immediately reduced manual effort and, more importantly, unlocked additional opportunities - on-demand label printing (enabling one-piece flow), poka-yoke for equipment, production sequencing, and shipping-related quality controls.
Competitive Advantage
As label-processing capabilities matured, the customer took notice. The improved process outperformed comparable suppliers, resulting in increased business volume and additional opportunities.

Labels were generated by the customer, and included critical data that was not transmitted in any other way. This required the team to manually print and apply labels at a significant cost.

Once the hurdle of importing labels was cleared, ideas continue to emerge from the team including creating custom label "packets" with a header report that was easy for the line worker to manage.

An on demand, MES integrated label printing solution was the natural evolution of this capability and significantly reduced errors in the production process.
My Role
Product Owner
Project Lead
Business Analyst
A furniture manufacturer relied on MS Access for key Shop Floor operations. It worked great until it didn't.

The Problem
Over two decades, a DIY IT team built dozens of MS Access applications to support critical business functions such as Product Engineering, Production Scheduling, and Assembly. When that team moved on, operations were left with a support nightmare, unable to even upgrade a computer without risking the loss of access to essential processes.
Developing a plan
With more than 30 MS Access applications to upgrade, we followed a structured prioritization process. Unnecessary applications were eliminated, essential functionality was migrated into the ERP system (Infor Syteline), and custom solutions were rebuilt on modern platforms such as Azure with Blazor, while BarTender was implemented for label printing.
Going to the Gemba
The Lean principle of “going to the gemba” was essential. Spending time on the shop floor, observing work firsthand, and respectfully asking why things were done a certain way. This approach helped us build trust with users and design solutions that were intuitive and required far less tribal knowledge to operate.
Unlocking Improvement Ideas
As we gained the trust of the production team many improvement ideas were shared and implemented, making the process better than we found it.

Dozens of Access applications ran key engineering, production and shipping functions. These apps created a significant risk and needed to be replaced.

Using an A3 approach allowed us to navigate a complex migration in a way that the production team found easy to understand.

Taking a phased MVP approach helped us build trust with the team, deploy with minimal disruption and learn as we went along.
My Role
Account Manager
Business Analyst
Project Lead
A3 Owner
Agile/Lean Principles at Play
Go, Ask Why, Show Respect
A3 Thinking
MVP Approach